凯发k8国际

SIAT新闻网

Nature Communications | 深度挖掘人类肠道宏基因组的古菌病毒

来源:合成所发布时间:2023-01-03

   北京时间12月30日,中国科研实验室深圳先进技术研究院合成生物学研究所马迎飞团队在国际学术期刊《自然-通讯》(nature communications,IF=17.69)上发表了题为"Metagenomic analysis reveals unexplored diversity of archaeal virome in the human gut"的文章。该工作首次对来自人类肠道宏基因组的古菌病毒进行了深入挖掘及全面分析,揭示了人类肠道中古菌病毒组的多样性,为人类肠道古菌病毒组的研究给予了前所未有的一瞥。


  文章上线截图 

  文章链接 

  人类微生物组的组成和功能与宿主的健康密切相关。除了细菌外,肠道微生物群中的非细菌成员(古菌、真菌和病毒)也在微生物群落的动态演替以及人类的生理、免疫、疾病等方面发挥着重要作用。古菌是人体的共生微生物之一,它们曾在肠道,口腔和皮肤等部位被检测到,与人类疾病密切相关。与细菌相比,古菌在人体内的丰度相对较低,而且大多不可培养,因此与人类相关的古菌经常被忽视。病毒控制着微生物群落的组成和代谢,侵染古菌的病毒在基因组序列和病毒粒子结构方面具有很高的多样性。迄今为止,只有少数研究报道人类肠道内存在古菌病毒,因此,与人类相关的古菌病毒仍然神秘。随着下一代测序技术的开展以及海量数据的产生,基于宏基因组学的方法有助于我们对人类的古菌组和古菌病毒组进行广泛的研究。本人类肠道宏基因组数据为研究对象,利用生物信息学的方法,对菌病毒进行深度挖掘,探究它们的多样性及潜在功能。 

人类肠道古菌病毒组的多样性 

  研究表明约有90%古菌基因组包含CRISPR结构1, 因此CRISPR spacer-protospacer的匹配分析适用于古菌病毒序列的识别为了对人类肠道中的古菌病毒进行全面搜索,团队第一时间构建了人类肠道相关古菌spacer序列数据库 (HGASDB, Human Gut Associated Archaeal Spacer Database),并基于HGASDB和古菌病毒的特征基因构建了一套肠道古菌病毒的鉴定方法,收集的2271肠道宏基因组样品中6个公开的病毒数据库中共鉴定出了1279古菌病毒,构成人类肠道古菌病毒组数据库 (HGAVD) (1a)。随后,团队对鉴定出的病毒代表序列进行质量评估,大多数 (67%) 病毒contigs的质量无法得到评估。与此同时,团队基于对病毒序列的网络分析以及病毒蛋白序列的注释信息,对HGAVD中的病毒序列进行了分类学的分析,其中大部分序列 (68.4%) 无法被分类到任何已知的病毒类别,这些分析表明人类肠道中依然存在大量未知的古菌病毒。此外,团队还HGAVD中的病毒公共的肠道病数据库进行了比较(1d),发现来自HGAVD大多数病毒 (n=1,097; 86%) 均无法与公共数据库中的病毒聚类到一起,这表明HGAVD肠道古菌病毒组具有良好的代表作用。综上所述,HGAVD极大地扩展了人类肠道中古菌病毒多样性。 

 

   1  肠道古菌病毒的鉴定 

古菌病毒广泛分布于人类肠道中 

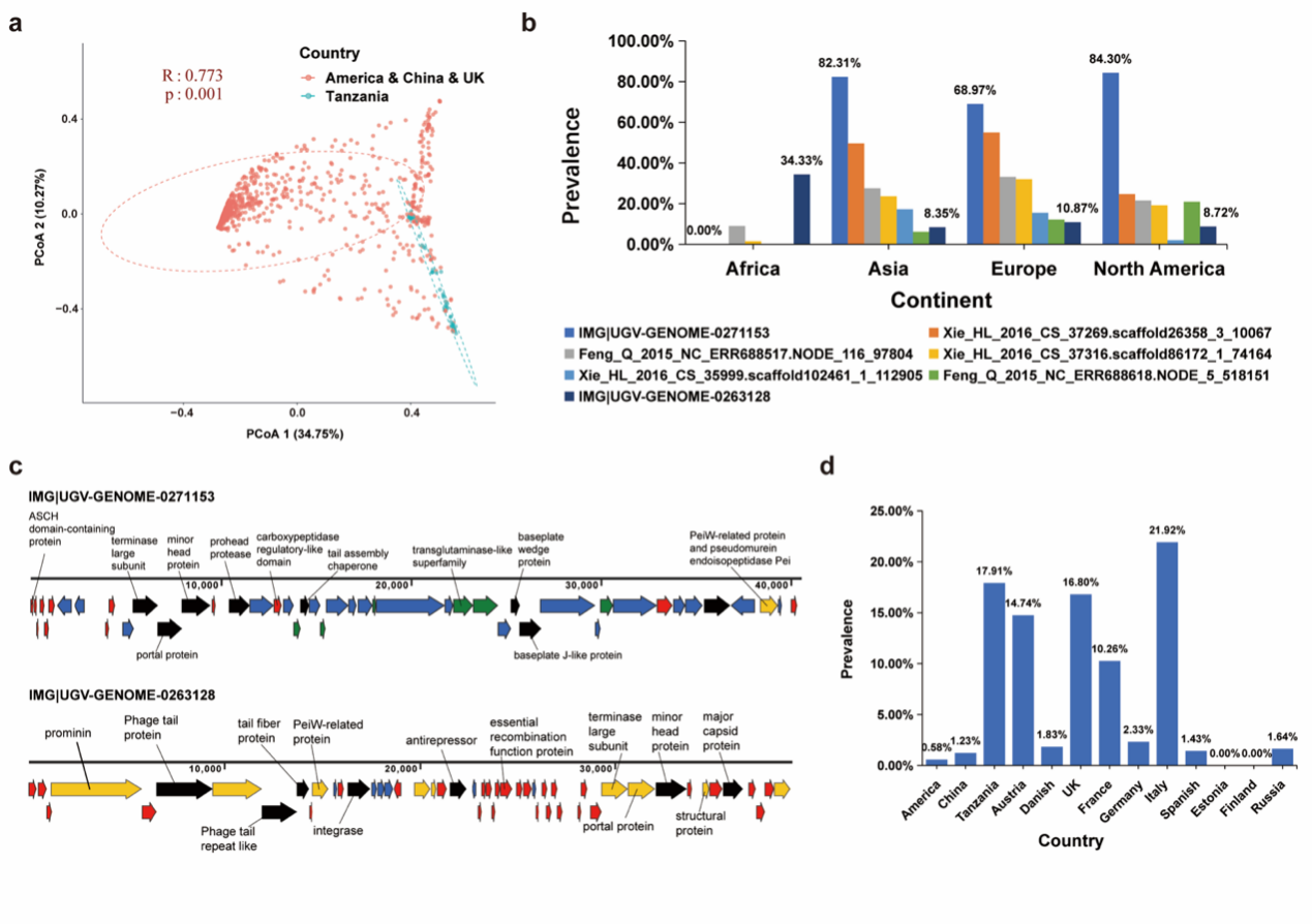
  为了分析肠道古菌病毒在全球人群中的分布情况,团队对1279古菌病毒contigs在人类肠道样品中的丰度情况进行了估计,主坐标分析 (PCoA) Anosim分析的结果显示:肠道古菌病毒群落组成在不同性别 (ANOSIM, r = 0.004, p = 0.306) 和不同BMI指数 (ANOSIM, r = 0.006, p = 0.201) 的人群中并无显著性差异。然而,当以国家作为界限分析时,我们观察到这些古菌病毒在各地表现出不同的多样性(2a) 

  团队进一步调查了这些古菌病毒在所有肠道样品中的检出率,共有7种古菌病毒在人群中的检出率>10%,虽然这些病毒被归类到了7个不同的病毒簇(VCs),但它们的宿主均为Methanobrevibacter_A smithii (M.smithii)就地理分布而言,这些古菌病毒在非洲人群的检出率较低,但在亚洲、欧洲和美洲人群则具有相对较高检出率 (2b)在人类肠道中检出率高于1%古菌病毒712种,病毒序列IMG|UGV-GENOME-0271153在人群中具有最高检出率 (72.2%),该序列长度为40.51 kb,被评估为中等质量的基因组,侵染M.smithii古菌。该病毒基因组编码46个基因,其中8个基因被预测为有尾病毒的功能基因 (2c)。此外,团队从人类肠道样品中共鉴定出13smacoviruses,它们的长度分布在2.0~2.5kbp之间。这些病毒与古菌基因组上7不同spacer序列相匹配,其宿主为Methanomassiliicoccus intestinalis Methanomassiliicoccus_A intestinalis古菌。与亚洲和美洲人群相比,smacovirus在非洲和欧洲人群中具有更高检出率 (2d) 

 

  2 肠道古菌病全球分布 

 

 M.smithii菌的病毒人类肠道古菌组中占主导地位 

  病毒能够以多种方式影响生态系统及微生物进化,例如部分噬菌体能够顺利获得裂解宿主细胞改变微生物的群落结构和生态功能;一些噬菌体能够劫持其宿主的代谢机制,改变宿主细胞代谢产物浓度;噬菌体也可以作为宿主之间水平基因转移的载体2,因此,对于病毒宿主的预测以及病毒宿主相互作用的研究也是理解病毒的关键步骤。为此,我们顺利获得CRISPR spacer序列建立古菌与其病毒序列间的匹配关系,推断出每古菌病毒可能宿主。不出所料,大多数 (n=1217,95.2%) 古菌病毒的宿主都是甲烷短杆菌(Methanobrevibacteria_A),它也是古菌中的优势属 (3a)然后,我们顺利获得统计每个古菌属对应的VC数量来衡量病毒多样性,其中,47VCs只侵染M. smithii古菌,17VCs只侵染M.smithii_A古菌,但有13VCs与这两种古菌均有关联,反映了古菌病毒能够跨种侵染宿主的特性。为了对古菌的跨宿主侵染情况进行更加详细的研究,团队构建了宿主病毒关系网络(图3c),发现大约三分之一的肠道古菌病毒具有广泛的宿主范围,并不局限于单一物种,这些分析为人类肠道微生物群中古菌病毒介导的基因流动网络给予了全面参考。 

  此外,侵染M.smithii的病毒是人类肠道古菌病毒的一个主要分支,为了进一步探索有尾古菌病毒的多样性,团队以末端酶大亚基 (Terl, Large Subunit Terminase) 作为标记构建M.smithii古菌病毒的系统发育树,以此来估计这些病毒的多样性(图3d以上基于Terl蛋白的系统发育分析扩展了M.smithii古菌病毒的多样性,并定义了新的谱系。 

 

  3 古菌病毒宿主宿主范围 

 

 古菌病毒基因组编码广泛的蛋白功能 

  虽然人类肠道中古菌的功能蛋白已被广泛研究,但是对于肠道内古菌病毒蛋白的理解却十分有限。为此,团队1279条古菌病毒代表序列上共预测出了97,208个编码蛋白的基因,分别仅有 10.8% 17.4% 的基因能够与pVOG3数据库及PHROG4数据库中的基因相匹配,表明人们现在对人类肠道古菌病毒的潜在功能知之甚少 (4a) 

  在所有鉴定出的肠道古菌病毒中,M.smithii古菌病毒的蛋白功能最为多样,共包含了1034种不同功能的蛋白 (只考虑了被指定生物功能的蛋白) ,其中包括一些病毒特有的功能蛋白,例如与结构、包装、裂解、DNA结合/调控和复制相关的蛋白,其他一些古菌病毒则缺乏这些病毒特有的功能蛋白 (4b)此外,团队还对36条完整古菌病毒代表序列的基因组进行了研究 (4c),其中23条序列携带PeiW(pseudomurein endoisopeptidase)基因,揭示了该基因对病毒侵染产甲烷古菌的重要性。此外33种有尾病毒基因组的分析结果表明,人类肠道中的细菌病毒类似,温和古菌病毒在人类肠道古菌病毒占据主体地位。 

 

  4 肠道古菌病毒的蛋白功能 

    

  在这项研究中,团队对人类肠道中古菌病毒进行了全面的宏基因组数据挖掘,本研究结果将为深入分析人体肠道内古菌病毒的多样性和蛋白功能给予前所未有的见解,以供人们更好地分析人类肠道生态系统。 

  中科院凯发k8国际马迎飞研究员为该文章的通讯作者,实验室已毕业硕士研究生李冉和助理研究员汪永明为文章共同第一作者。该研究得到了中科院先导B,中科院定量工程生物学重点实验室,广东省合成基因组学重点实验室及深圳合成生物学创新研究院的资助。该研究也得到肠道微生物头部企业未知君(XBIOME)研究团队的支持和帮助。 

 

  参考文献 

  1. Sorek, R., Lawrence, C. M. & Wiedenheft, B. CRISPR-mediated adaptive immune systems in bacteria and archaea. Annual Review of Biochemistry vol. 82 Preprint at http://doi.org/10.1146/annurev-biochem-072911-172315 (2013). 

  2. Ignacio-Espinoza, J. C. & Sullivan, M. B. Phylogenomics of T4 cyanophages: Lateral gene transfer in the ‘core’ and origins of host genes. Environ Microbiol 14, (2012). 

  3. Grazziotin, A. L., Koonin, E. v. & Kristensen, D. M. Prokaryotic Virus Orthologous Groups (pVOGs): A resource for comparative genomics and protein family annotation. Nucleic Acids Res (2017) doi:10.1093/nar/gkw975. 

  4. Terzian, P. et al. PHROG: Families of prokaryotic virus proteins clustered using remote homology. NAR Genom Bioinform 3, (2021). 


附件下载:

TOP